光伏消纳率低、碳排放算不清?EMS3.0给出151个园区的标准答案
在国内“双碳”战略进入**实施的关键阶段,零碳园区作为产业聚集区绿色转型的“主战场”与“试验田”,正从概念蓝图加速迈向规模化落地。截至2026年1月,国内范围内已明确的***与省级零碳园区建设名单已达151个,其中***52个,省级79个(涵盖云南、四川、山东、安徽、河北、陕西等重点省份)。这标志着中国园区发展模式迎来一场深刻的系统性变革。
国家发展改革委明确指出,建设零碳园区是我国新能源与节能减排技术从“单点**”迈向“系统**”的关键一步,旨在打造一批资源条件好、基础扎实的“先行区”,为全社会零碳转型探索路径、打造样板。然而,入选名单仅是起点,如何将宏大的零碳愿景转化为“技术方案可操作、工程项目可落地”的现实图景,成为摆在151个园区管理者面前的共同课题。安科瑞EMS3.0企业微电网能效管理平台,正是响应这一时代需求,为园区提供从顶层规划到持续运营的全周期数字化解决方案,助力其跨越转型鸿沟,从“政策名单”成功迈向“零碳标杆”。
具体的园区名单如下。
一、***零碳园区:52个
2025年12月,国家发展改革委办公厅、工业和信息化部办公厅、国家能源局综合司发布关于印发《***零碳园区建设名单(**批)》的通知,确定了***零碳园区建设名单(**批),共纳入52个园区,分为园中园、整体两种,建设周期为2-5年。各省有1~3个零碳园区,具体如下表所示。
52个零碳园区的详细名单如下。
除了52个***零碳园区之外,部分省份也下发了省级零碳园区,包括云南10个、四川4个、山东18个、安徽4个、河北省35个、陕西省8个。
二、云南省:10个
2025年5月,云南省首批5个省级零碳园区发布,分布为:安宁产业园区(新能源电池片区)、曲靖经开区、玉溪高新区、楚雄高新区(云甸片区)、祥云经开区。
其中,曲靖经开区、祥云经开区进入国家零碳园区名单。
2025年7月,云南省发改委、工信厅下发《第三批省级零碳园区建设名单》
共5个园区,分别是:云南宜良产业园区、云南昭阳经济技术开发区、蒙自经济技术开发区(有色金属及绿色能源片区)、云南思茅产业园区(宁洱片区)、云南华坪产业园区(石龙坝清洁载能产业片区)。
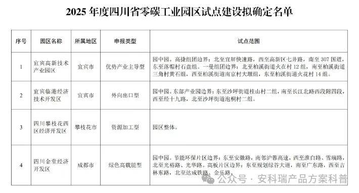
三、四川省:4个
2025年7月,《2025年度四川省零碳工业园区试点建设名单》正式公布,4家园区入选首批试点,将通过3年左右的建设期打造成为零碳工业园区。
四、山东省:18个
2025年9月,山东发改委下发了山东商河经济开发区等18个省级零碳园区名单。
五、安徽省:4个
2025年12月,安徽省发改委下发《关于**批省级零碳园区和以园区为载体一体推进工业领域合同能源管理省级试点名单公示》
六、河北省:35个
2026年1月,河北省发改委、河北省工信厅印发《河北省首批零碳园区建设名单》(冀发改环资〔2026〕59号),共35个园区。其中,河北保定高新技术产业开发区、河北沧州沧东经济开发区、河北唐山乐亭经济开发区3个园区入选我国首批***零碳园区建设名单。
七、陕西省:8个
陕西省发改委、陕西省工信厅发布《省级零碳园区建设名单(**批)》。共纳入8个园区,具体名单如下。
时代使命:151个零碳园区的核心要求与共同挑战
根据国家政策精神与首批***园区的建设导向,这151个零碳园区承载着明确的使命与高标准要求。
核心建设目标明确:首批***园区被赋予“先行先试”的重任,其核心目标并非简单获取政策标签,而是要建成“绿色转型高地”,其成效将接受严格的评估验收。一项核心指标与五项引导性指标构成了明确的考核体系,其中提升可再生能源本地消纳能力是重中之重。国家要求,建成后园区绿电直供比例不应低于总用电量的50%。
系统性挑战突出:要实现这一目标,园区普遍面临从传统能源消费者向“产储消调”一体化的综合能源管理者角色转变的复杂挑战:
多能协同复杂:园区需集成光伏、风电、储能、充电桩、微电网乃至工业余热余压等多种能源形式,如何实现*优协同调度,*大化绿电自发自用,是首要技术难题。
能碳管理粗放:传统的能耗与碳排放管理依赖人工统计,数据滞后、颗粒度粗,无法满足精准核算、实时监测与持续优化减排路径的需求。
经济性压力并存:在保障用能**与生产连续性的前提下,如何通过能源的智慧调度降低高昂的用电成本,并探索参与电力市场获得额外收益,是维持转型可持续性的经济关键。
建设路径迷茫:面对从能源结构转型、基础设施升级到能碳管理能力建设的八大重点任务,许多园区缺乏清晰、可落地的技术实施路径与数字化工具支撑。
安科瑞EMS3.0解决方案总体架构
本方案基于安科瑞“云-管-边-端”全栈产品生态构建,实现园区能源系统的全景感知、智能决策与协同控制。
终端感知层(端):在园区各关键节点部署安科瑞智能电力仪表、光伏汇流箱监测装置、储能变流器、充电桩、水电热气计量表等,实现全维度数据采集。
边缘计算层(边):部署ACCU-100微电网协调控制器,作为本地“智能**”。它具备强大的协议兼容性(支持IEC 61850、Modbus等),负责汇聚本区域数据,并毫秒级执行防逆流、削峰填谷、需量控制、光储充协同等关键策略,保障系统实时**稳定。
平台管理层(云):AcrelEMS 3.0智慧能源管理平台作为核心,部署于云端或本地服务器。平台基于大数据、AI算法,实现跨区域、全时空尺度的能源数据分析、负荷预测、优化调度、碳核算与全景可视化。
应用交互层(管):通过PC网页、移动APP、大屏驾驶舱等多种方式,为园区管理者、运维人员、入驻企业提供个性化的数据服务和管控入口。
增强供电可靠性:微电网协调控制可实现并离网无缝切换,保障关键负荷不间断供电,提升园区能源韧性。
提升管理决策水平:全景可视化的“能源驾驶舱”为管理者提供直观的数据支撑,实现从经验驱动到数据驱动的科学决策转型。
打造品牌形象:成功建设零碳园区将成为区域绿色发展的标杆,提升园区招商吸引力与品牌价值。
零碳园区建设是一项复杂的系统性工程。安科瑞EMS3.0智慧能源管理平台,以其深度融合OT与IT技术的能力、经过实践验证的AI优化调度算法以及完全匹配政策需求的能碳一体化管理模块,为园区提供了一条清晰、可靠、高效的数字化实现路径。
选择安科瑞EMS3.0,不仅是选择一套技术系统,更是选择一个长期陪伴的合作伙伴,共同将零碳园区的宏伟蓝图,转化为可衡量、可复制、可持续的现实成果,为我国“双碳”目标的实现贡献坚实力量



